为了您的游戏健康,请您进行防沉迷验证 注册账号 充值 客服

官方微信

官方QQ一群:811087299
公告 > 3月6日春雷始鸣&例行维护公告

亲爱的主公们:

 

2025年3月6日(星期四)的9:00-12:00将会停服并进行服务器的例行维护,本次维护预计3小时完成。如未能按时完成则开服将会顺延,给您带来的不便,对此我们深表歉意,感谢大家的支持与理解!

 

预计维护时间:3个小时

维护开始时间: 2025年3月6日9:00

预计维护结束时间: 2025年3月6日12:00

维护范围:经典服全服务器

维护原因:服务器例行维护、版本更新

+++++++++++++++++++++++++++++++++++++++++++

【版本更新】

 

本次版本更新后,版本号为0.3.7.4

+++++++++++++++++++++++++++++++++++++++++++

【主要内容】

1、地图调整--新增祁山地图、楚汉界地图入口标识

  

 

2、开放将魂簿第二页

·第二页每十级开放一格,第一格需求等级为310级

 

 

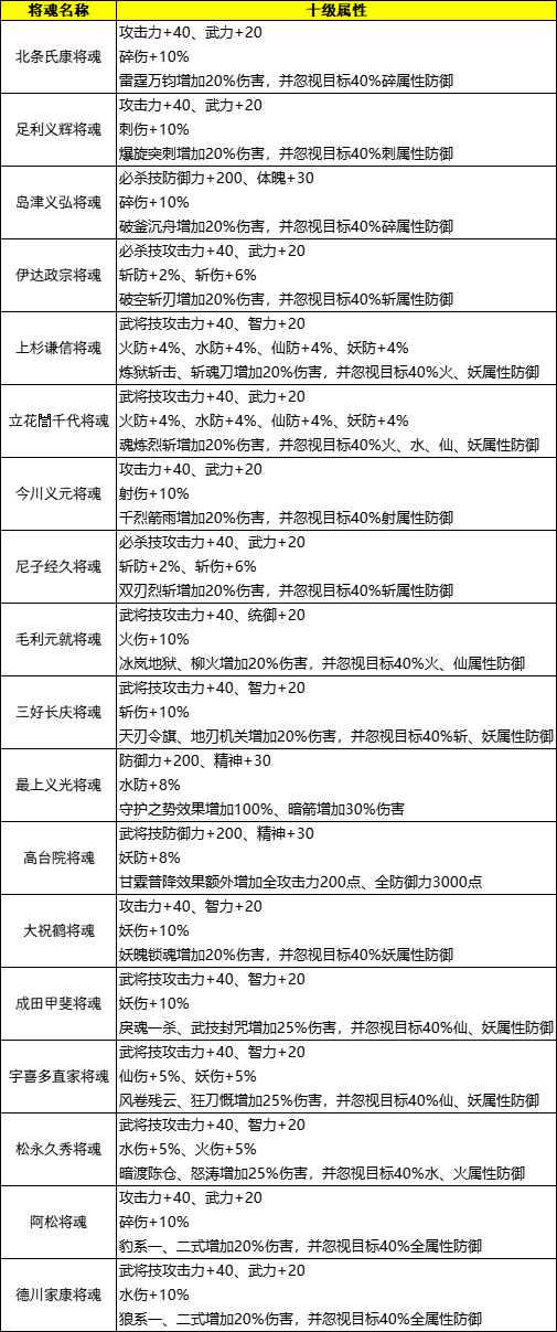
3、将魂簿中开放以下将魂展示

 

 

4、演义大厅中「将魂兑换官」处新增以下兑换道具

 

 

·满级将魂属性详情如下:

 

 

5、演义大厅中「东瀛将魂回收官」处新增可回收道具

·回收列表如下(以下所列将魂1至10级均可回收)

 

 

6、元宝商城调整

 

 

·道具详情如下:

 

 

·概率公示如下:

 

 

 

 

 

《三国群英传2》网络版 官方运营团队

抵制不良游戏,拒绝盗版游戏,注意自我保护,谨防受骗上当,适度游戏益脑,沉迷游戏伤身,合理安排时间,享受健康生活
浙ICP备12018679号-9 | 浙网文[2018]2687-169 | 浙公网安备 33010502000601号
CopyRight © 2011-2025 fhyx.com 杭州凤侠网络科技有限公司 All Right Reserved
国新出审[2020]2802号 ISBN 978-7-498-08528-3